ZANDER AACHEN

Sikkerhedsrelæ MINOS

Sikkerhedsrelæ MINOS, 6mm bredt, blandt verdens mindste sikkerhedsrelæer

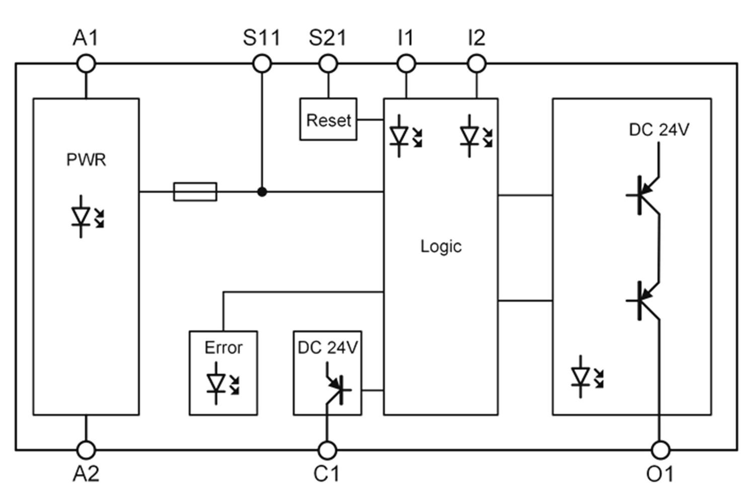
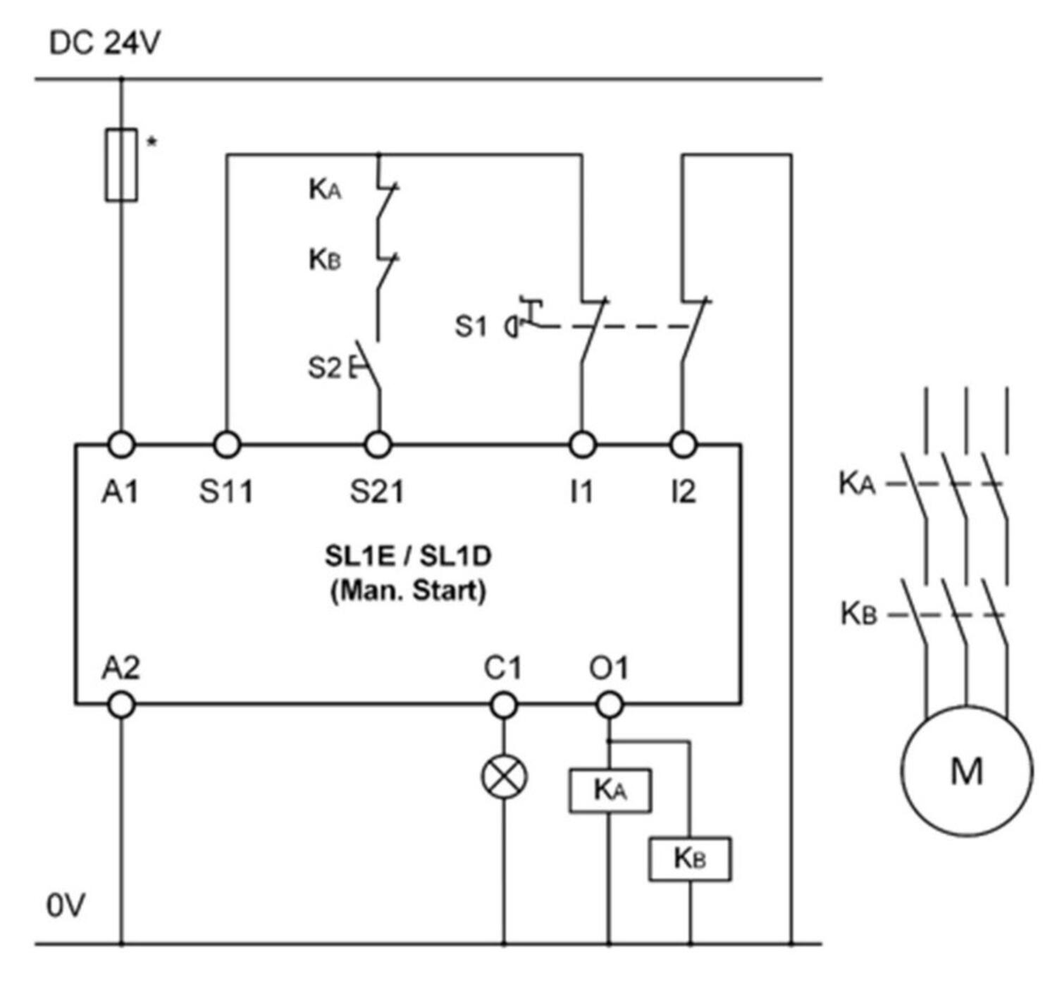
MINOS SL sikkerhedsrelæ er kun 6,2 mm bredt, men er lige så kraftfuldt som traditionelle bredere sikkerhedsrelæer. Med dens smalle konstruktionsdimensioner frigør du plads i skabet til andre komponenter. Sikkerhedsrelæet har transistorudgange, hvilket betyder, at der ikke er nogen mekanisk slid, og dermed øges forventet levetid markant. En anden fordel ved transistorudgange er hurtigere responstider, der gør det muligt at placere beskyttelsesfunktioner tættere på risici.

Der er også fjederterminaler, så relæet passer godt til mobile applikationer, hvor vibrationer opstår.

Fuld LED-indikation på fronten af ​​sikkerhedsrelæet viser diagnosticering af indgange og udgange og hjælper med både installation og fejlfinding.

 

Tekniske egenskaber

Afhængig af sikkerhedskrav

• Kopiering af outputkontakter

• Redundans internt / eksternt

• Overvågning

 

Fordele

• For det højeste sikkerhedsniveau

• Overvågning af eksterne kontaktorer

• Små installationsdimensioner

• Fjederterminal

• Internationale godkendelser

• Statusindikation med LED

 

Bruges til

• Nødstop

• Lås / portkontakt

• Kontakt uden kontakt

• Lysstrålebeskyttelse

• • Fodpedaler

  • Kun 6,2mm bredt
  • Tilgængelig i EPLAN
  • LED indikering
  • PNP udgang
  • SIL 3 / PLe

Udvalgt variant

Udvalgt variant

Specifikationer

Bredde 6,8 mm
Disconnection 13 ms
Effektforbrug 1,8 W
Forsyningsspænding 24V DC
Fuse output 3 A
Godkendelser TÜV
I henhold til EMC, LVD, MD
IP klasse kappe IP54
IP klasse tilslutning IP20
Kontaktstrøm max 2.5A, säkerutgång, 100mA signalutgång
Montering DIN-skinne
PL e
SIL 3
Spænding DC 24 V
Temperaturområde fra -15 °C
Temperaturområde til 55 °C
Tolerence -10%+10%

Produktbeskrivelse

MINOS SL sikkerhedsrelæ er kun 6,2 mm bredt, men er lige så kraftfuldt som traditionelle bredere sikkerhedsrelæer. Med dens smalle konstruktionsdimensioner frigør du plads i skabet til andre komponenter. Sikkerhedsrelæet har transistorudgange, hvilket betyder, at der ikke er nogen mekanisk slid, og dermed øges forventet levetid markant. En anden fordel ved transistorudgange er hurtigere responstider, der gør det muligt at placere beskyttelsesfunktioner tættere på risici.

Der er også fjederterminaler, så relæet passer godt til mobile applikationer, hvor vibrationer opstår.

Fuld LED-indikation på fronten af ​​sikkerhedsrelæet viser diagnosticering af indgange og udgange og hjælper med både installation og fejlfinding.

 

Tekniske egenskaber

Afhængig af sikkerhedskrav

• Kopiering af outputkontakter

• Redundans internt / eksternt

• Overvågning

 

Fordele

• For det højeste sikkerhedsniveau

• Overvågning af eksterne kontaktorer

• Små installationsdimensioner

• Fjederterminal

• Internationale godkendelser

• Statusindikation med LED

 

Bruges til

• Nødstop

• Lås / portkontakt

• Kontakt uden kontakt

• Lysstrålebeskyttelse

• • Fodpedaler

Tilbehør

Relaterede produkter

Auer Smart Signal_Portraet
Produktnyheder

Næste niveau af industriel varsling

En ny produktserie fra Auer Signal lanceres i løbet af 2025, og de første modeller er nu klar til markedet. Serien er kendetegnet ved høj ydeevne, fleksibilitet og smarte funktioner – alt samlet i et moderne og robust design.

Produktnyheder

Vores sikkerhedsradar fra Inxpect kan nu nemt samarbejde med Universal Robots

Sikkerhedsradarene kommer nu med et officielt URCap plugin. Både programmører og slutbrugere vil have stor gavn af den strømlinede integration mellem Inxpect-sensorer og UR-robotter.

Vi er nu distributør
Virksomhedsnyt

GAC Governors America Corp

Pr. 15. Februar 2026 er OEM Automatic Klitsø A/S dansk distributør for GAC (Governors America Corp.).

Powerstart Listing
Virksomhedsnyt

Powerstart Limited

Pr. 15. Februar 2026 er OEM Automatic Klitsø A/S dansk distributør for Powerstart Limited.

Skueglas og belysning Listing
Tips og guides

Procesovervågning til lukkede og krævende miljøer

Hos os får du gennemprøvede løsninger til procesovervågning og visuel inspektion i lukkede beholdere og anlæg. Sortimentet omfatter skueglas og belysning fra FH Papenmeier, udviklet til brug i både standard- og krævende industrielle miljøer.

MS filtre
Produktnyheder

Driftssikker filtrering til fødevareprocesser

M&S’ vinkelfiltre og snavssamlere er udviklet til effektiv filtrering og opsamling af procesrester i fødevareindustrien, hvor driftssikkerhed, hygiejne og nem service er afgørende. Et vinkelfilter til fødevarer anvendes til pumpbare medier og beskytter kritiske komponenter som pumper, ventiler og varmevekslere mod slid, tilstopning og uplanlagte driftsstop.

Favoritter Artikler Spænding DC Pris
24 V

Udvalgt variant

Vælg en variant på listen

Teknisk rådgivning

Ulrik Juul Nielsen

Produktchef, El Automation

Kundeservice
Har du har brug for hjælp? Kontakt os:
Har du brug for hjælp? Klik her!
Logo

COOKIE-INDSTILLINGER FOR OEMKLITSO.DK

Cookies hjælper os med at forbedre din oplevelse med os. Så for at kunne analysere trafikken, håndtere loginoplysninger, tilbyde dig personlige oplysninger og for at grundlæggende funktionalitet kan fungere på webssitet, skal vi bruge nogle cookies.

NØDVENDIGE COOKIES

Disse cookies er nødvendige for, at webstedet fungerer og kan ikke slås fra i vores systemer. De bruges normalt kun som reaktion på handlinger, du har foretaget i forbindelse med en serviceanmodning, f.eks. Når du angiver personlige præferencer, logger ind eller udfylder en formular.

ANALYSE OG MÅLING

Disse cookies giver os mulighed for at tælle antallet af besøg og trafikkilder, så vi kan måle og forbedre vores websteds ydeevne. De hjælper os med at vide, hvilke sider der er mere eller mindre populære, og hvordan besøgende navigerer rundt på webstedet. De oplysninger, som disse cookies indsamler, er aggregerede og derfor helt anonyme. Hvis du ikke tillader disse cookies, ved vi ikke, hvornår du har besøgt vores websted.

MARKEDSFØRING

Disse cookies kan tilføjes af vores partnere. De kan bruge dem til at oprette en profil af dig baseret på dine interesser for at vise dig mere relevante oplysninger. De gemmer ingen personlige oplysninger - kun oplysninger om din browser og enhed. Hvis du ikke accepterer disse cookies, får du en mere generel og mindre tilpasset brugeroplevelse.