LÜTZE

Elektroniske sikringer til 12/24 V DC

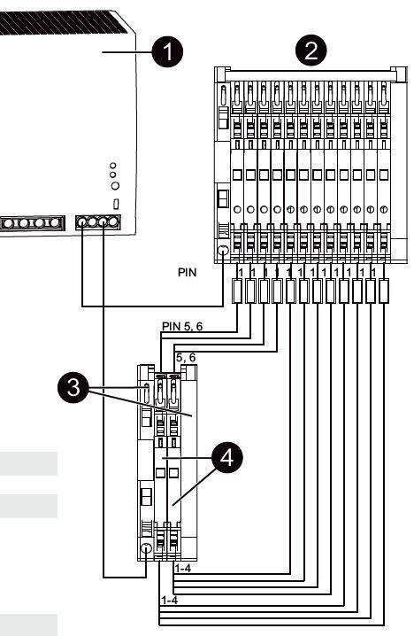
Lützes elektroniske LOCC-BOX-sikringer sikrer en optimalt afbrydelse af 24Vdc. Automatsikringer som er tilsluttet 24 V DC som kortslutningsbeskyttelse, har ofte svært ved at udløses, især ved lange kabelføringer og små kabeltværsnit. Selektivitet fungerer ofte ikke, og man risikerer, at alle grupper falder ud, før automatsikringen udløses i det termiske område, hvilket kan tage adskillige minutter.

Den elektroniske sikring fra Lütze udløses pålideligt selv ved lange kabelføringer, hvilket giver god selektivitet uden strømafbrydelser af andre fejlfrie grupper. Sikringernes mærkestrøm angives med et fingerhjul under sikkerhedsdækslet. Strømstyrken kan indstilles mellem 1-10 A i trin af 1 A. Der kan vælges tre forskellige karakteristika med et fingerhjul. Langsom, halvhurtig eller hurtigt reagerende.

24 V DC-tilslutningen kan enten foretages direkte til hver sikring eller via en distributionsklemmerække med en kobberstrømskinne op til en 40A forsyning. Dette alternativ anbefales, hvis mange sikringer skal installeres ved siden af hinanden. Sikringen er sluttet til skinnen med en glidekontakt. Ved afbrydelse af glidekontakten isoleres sikringen galvanisk.

Nulstilling kan enten foretages med en knap på forsiden (sikringen kan også afbrydes manuelt med knappen) eller via fjernstyring. Såfremt en sikring er udløst, blinker lysdioden rødt. Når en fejl er afhjulpet, kvitteres fejlen med knappen på forsiden eller via fjernstyring. Lysdioden lyser herefter rødt uden at blinke. Hvis der er installeret mange sikringer, er det nemt at se, hvilke grupper, der er afhjulpet. Med et andet nulstillingssignal aktiveres sikringen, og lysdioden lyser grønt.

Der findes også en 24 V DC-signaludgang (åben konkakter), der falder, når sikringen udløses. Udgangen kan tilsluttes en gruppevis opspænding. Hvis en af sikringerne i gruppen udløses, modtages et signal. På model 716401 falder signaludgangen endda ved manuel aktivering af til og fra. Dækslet kan sikres med en forsegling og mærkes med vores RC55-mærkning eller kodes med fire forskellige farvemærkninger. Sikringen har ingen galvanisk isolation mellem indgang og udgang, når den er tilsluttet 24 V DC.

 

  • Afbryder 24 V DC-kredsløb pålideligt
  • Justerbart mellem 1-10 A
  • Kan forsynes via distributionsskinne
  • Signaludgang/fjernstyring
  • Justerbar karakteristika

Udvalgt variant

Udvalgt variant

Specifikationer

Bredde 8,1 mm
Dybde 116 mm
EMC EN61000-6-2, EN61000-6-3
Godkendelser CE, cULus, GL
Højde 114,5 mm
Indgangsstrøm max 10 A
IP-klasse IP20
Justerbar strømområde max 10 A
Justerbar strømområde min. 1 A
Justerbare trin 1 A
Kapacitans max 10000 µF
Karakteristisk 1 = Hurtig, 2 = Halvhurtig, 3 = Træg, 4 = Træg 2 og 5 = Træg 3
Montering DIN-skinne
Reaktionstid 800 ms
Spændingsfald over halvlederen 170 mV
Statusindikering Lysdiode. Konstant grøn: OK; Blinkende Orange: 90 % last; Blinkende rød: Udløst sikring
Strømfordeling via skinne max 40 A
Styrespænding DC max 30 V
Styrespænding DC min 10 V
Temperaturområde fra -25 °C
Temperaturområde til 50 °C
Tilslutning Fjeder 0,25-2,5 mm²
Tilslutningstværsnit maks 2,5 mm²
Tilslutningstværsnit min 0,25 mm²
Udgangshalvledere MOSFET
Udgangsstrøm max 10 A
Vægt 120 g

Produktbeskrivelse

Lützes elektroniske LOCC-BOX-sikringer sikrer en optimalt afbrydelse af 24Vdc. Automatsikringer som er tilsluttet 24 V DC som kortslutningsbeskyttelse, har ofte svært ved at udløses, især ved lange kabelføringer og små kabeltværsnit. Selektivitet fungerer ofte ikke, og man risikerer, at alle grupper falder ud, før automatsikringen udløses i det termiske område, hvilket kan tage adskillige minutter.

Den elektroniske sikring fra Lütze udløses pålideligt selv ved lange kabelføringer, hvilket giver god selektivitet uden strømafbrydelser af andre fejlfrie grupper. Sikringernes mærkestrøm angives med et fingerhjul under sikkerhedsdækslet. Strømstyrken kan indstilles mellem 1-10 A i trin af 1 A. Der kan vælges tre forskellige karakteristika med et fingerhjul. Langsom, halvhurtig eller hurtigt reagerende.

24 V DC-tilslutningen kan enten foretages direkte til hver sikring eller via en distributionsklemmerække med en kobberstrømskinne op til en 40A forsyning. Dette alternativ anbefales, hvis mange sikringer skal installeres ved siden af hinanden. Sikringen er sluttet til skinnen med en glidekontakt. Ved afbrydelse af glidekontakten isoleres sikringen galvanisk.

Nulstilling kan enten foretages med en knap på forsiden (sikringen kan også afbrydes manuelt med knappen) eller via fjernstyring. Såfremt en sikring er udløst, blinker lysdioden rødt. Når en fejl er afhjulpet, kvitteres fejlen med knappen på forsiden eller via fjernstyring. Lysdioden lyser herefter rødt uden at blinke. Hvis der er installeret mange sikringer, er det nemt at se, hvilke grupper, der er afhjulpet. Med et andet nulstillingssignal aktiveres sikringen, og lysdioden lyser grønt.

Der findes også en 24 V DC-signaludgang (åben konkakter), der falder, når sikringen udløses. Udgangen kan tilsluttes en gruppevis opspænding. Hvis en af sikringerne i gruppen udløses, modtages et signal. På model 716401 falder signaludgangen endda ved manuel aktivering af til og fra. Dækslet kan sikres med en forsegling og mærkes med vores RC55-mærkning eller kodes med fire forskellige farvemærkninger. Sikringen har ingen galvanisk isolation mellem indgang og udgang, når den er tilsluttet 24 V DC.

 

Tilbehør

Relaterede produkter

Omkostningseffektiv niveaumåling
Produktnyheder

Omkostningseffektiv og pålidelig niveaumåling med Rosemount 1208 niveau- og flowradar

Efterhånden som kravene til pålidelig niveau- og flowmåling stiger, bliver behovet for smartere og mere robust teknologi stadig vigtigere. Med Rosemount 1208 niveau- og flowradar præsenterer vi hos OEM Automatic en ny, berøringsfri niveauradar, der kombinerer høj præcision med nem installation – uanset om det er vand, havre eller kemikalier.

XV Ventiltermial
Produktnyheder

Modulær ventilterminal fra Aventics – XV-serien

Aventics XV-serie fra Emerson muliggør øget fleksibilitet og effektivitet i produktionssystemer. Den moderne ventilteknologi i denne serie forbedrer udnyttelsen af trykluft og optimerer ydeevnen i pneumatiske systemer. Med sit kompakte design sparer XV-serien plads i styreskabet, samtidig med at ventilerne har lang levetid og kræver minimal vedligeholdelse. Dette giver øget oppetid og gør serien til et fremragende valg for nutidens krævende produktionsmiljøer.

Tescom Trykregulatorer
Produktnyheder

TESCOM MULTI-PURPOSE TRYKREGULATORER

Vi tilbyder et bredt udvalg af Tescom trykregulatorer, der dækker alt fra laboratorieanalyser til industrielle gasinstallationer. Tescom er kendt for sin høje kvalitet, fleksibilitet og pålidelighed – uanset om du arbejder med brandfarlige gasser, kalibreringsudstyr eller trykpaneler.

Accredia logo
Produktnyheder

Senseca Italy Calibration Center opdaterer akkrediteringsnummer og logo

Fra og med 2025 har ACCREDIA introduceret et nyt logo og ændret logikken for tildeling af akkrediteringsnumre til kalibreringslaboratorier. Som følge heraf er Sensecas akkrediteringsnummer nu 00171, hvilket erstatter det tidligere LAT 124.

Senseca har fuldført denne opdatering inden den officielle deadline den 30. september 2025, og vi er glade for at kunne informere om, at alle nødvendige tilpasninger er implementeret.

Kabelgennemføring
Produktnyheder

ORGANISÉR DINE KABLER MED VORES KABELGENNEMFØRINGSSYSTEM FRA CONTA-CLIP 

Lær mere om, hvordan innovative kabelgennemføringssystemer kan imødekomme nutidens industrielle udfordringer ved at spare tid, forenkle installationen og tilbyde enestående fleksibilitet. Følg med, når vi dykker ned i, hvordan vores kabelgennemføringssystemer fra Conta-Clip påvirker industrielle installationer

VS pumpe listing image
Produktnyheder

NY VAKUUMPUMPE MED FOKUS PÅ DRIFTSSIKKERHED OG LAVERE VEDLIGEHOLDELSE

Industrien kræver driftssikre løsninger med minimal vedligeholdelse – og det er præcis, hvad den nye VS-serie fra Salvatore Robuschi leverer.
Når pålidelighed og effektivitet er afgørende, tilbyder VS-serien en gennemtænkt løsning inden for væskeringsvakuumpumper.

Favoritter Artikler Karakteristisk Pris
1 = Hurtig, 2 = Halvhurtig, 3 = Træg, 4 = Træg 2 og 5 = Træg 3

Udvalgt variant

Vælg en variant på listen

Teknisk rådgivning

Lars Bogetoft Christensen

Kundeservice
Har du har brug for hjælp? Kontakt os:
Har du brug for hjælp? Klik her!
Logo

COOKIE-INDSTILLINGER FOR OEMKLITSO.DK

Cookies hjælper os med at forbedre din oplevelse med os. Så for at kunne analysere trafikken, håndtere loginoplysninger, tilbyde dig personlige oplysninger og for at grundlæggende funktionalitet kan fungere på webssitet, skal vi bruge nogle cookies.

NØDVENDIGE COOKIES

Disse cookies er nødvendige for, at webstedet fungerer og kan ikke slås fra i vores systemer. De bruges normalt kun som reaktion på handlinger, du har foretaget i forbindelse med en serviceanmodning, f.eks. Når du angiver personlige præferencer, logger ind eller udfylder en formular.

ANALYSE OG MÅLING

Disse cookies giver os mulighed for at tælle antallet af besøg og trafikkilder, så vi kan måle og forbedre vores websteds ydeevne. De hjælper os med at vide, hvilke sider der er mere eller mindre populære, og hvordan besøgende navigerer rundt på webstedet. De oplysninger, som disse cookies indsamler, er aggregerede og derfor helt anonyme. Hvis du ikke tillader disse cookies, ved vi ikke, hvornår du har besøgt vores websted.

MARKEDSFØRING

Disse cookies kan tilføjes af vores partnere. De kan bruge dem til at oprette en profil af dig baseret på dine interesser for at vise dig mere relevante oplysninger. De gemmer ingen personlige oplysninger - kun oplysninger om din browser og enhed. Hvis du ikke accepterer disse cookies, får du en mere generel og mindre tilpasset brugeroplevelse.