ELECTROMEN

EM-239

DC-motorstyring paralleldrift

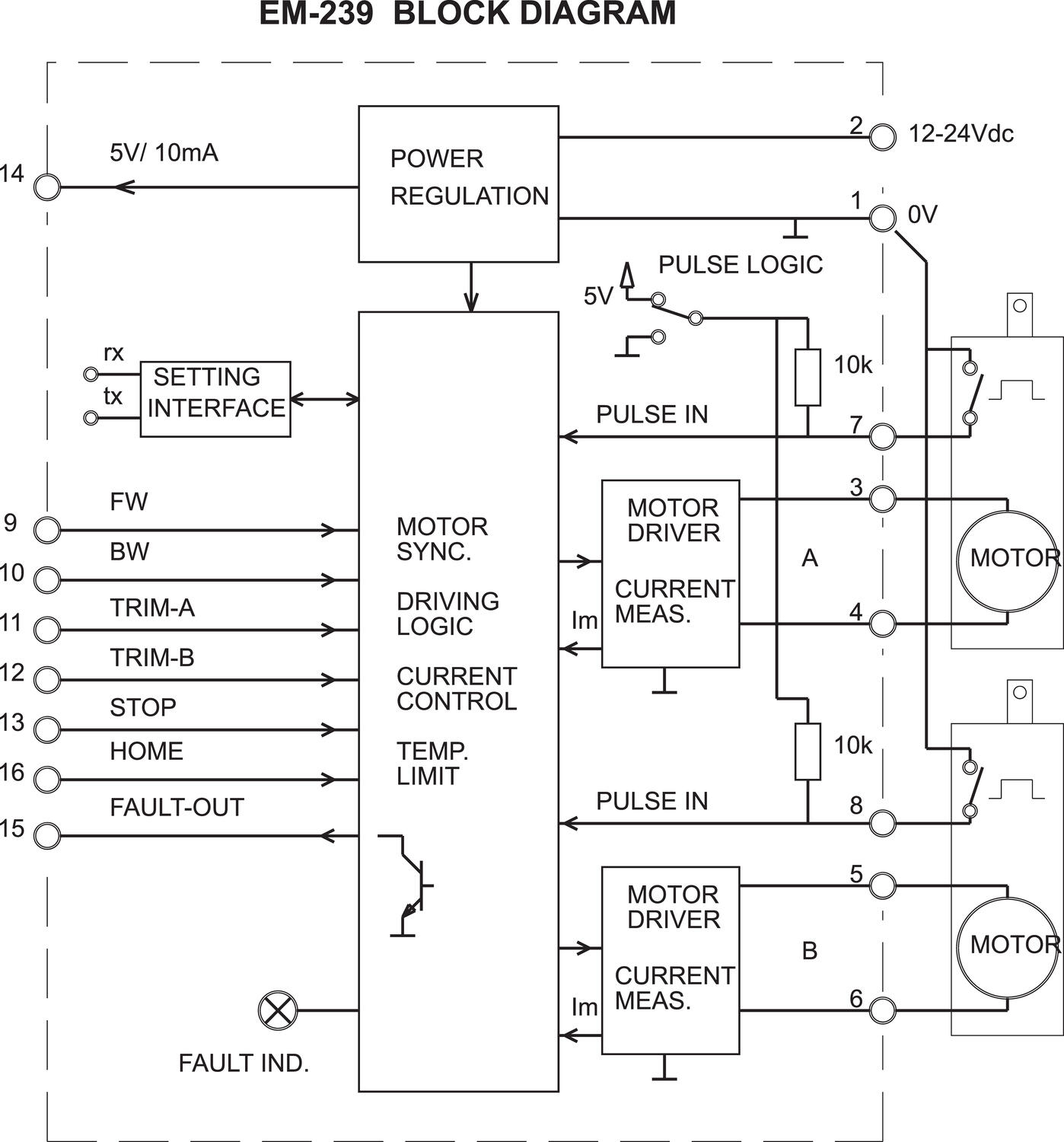
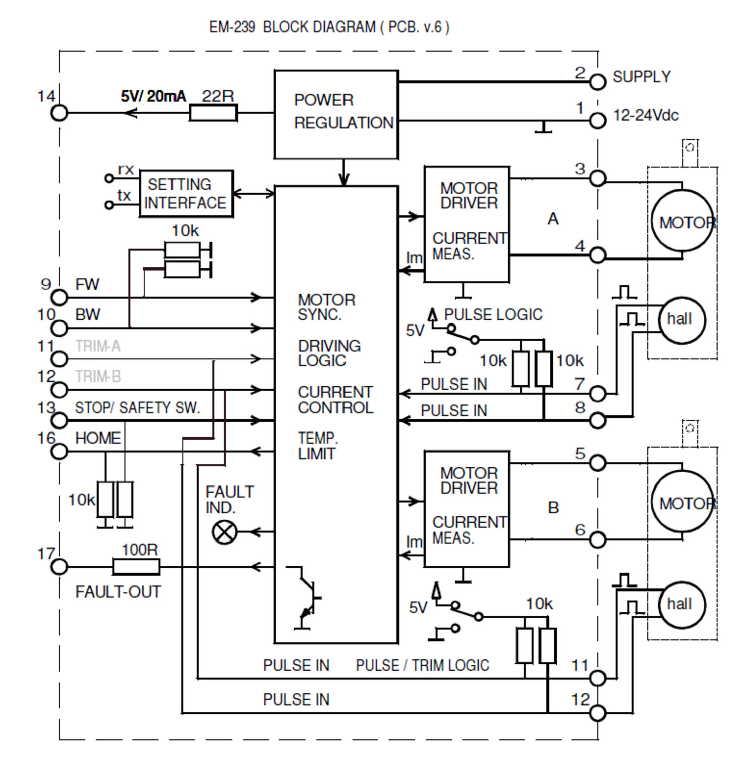
EM-239 er designet til synkroniseret paralleldrift af motorer eller lineære aktuatorer. Motorerne / aktuatorerne er udstyret med encodere, og EM-239 styrer hastigheden og synkronisering ved at overvåge pulser fra encodere. Styringen er nem at programmere med EM-236 programmeringsenhed.

Tekniske data

Styrespænding

12-35 V DC

Hvilestrøm

15 mA

Maks. strøm

2 x 10 A nom.

2 x 20 A ved 25 % drift

PWM-frekvens

2 kHz

Strømgrænse

1-20 A

Ramping

0-2 s

Regulering

0-1 V=off / 4-30 V=on

Impedance 10 kohm

Intern signalspænding

5 V, maks. 20 mA

Dimensioner

78x73x25 mm

Arbejdstemperatur

-20...60 ºC

Vægt

110 g

Best. nr.

EM-239

Styring

EM-236

Programmeringsenhed

EM-KP72-78

Kortholdere til DIN-skinnemontage

Manual

EM-239.pdf

Dimensioner

Electromen-EM239-243285-812.eps

Indkobling

Electromen-243258-812.eps

 

  • 12-24 VDC
  • Arbejder med puls-feedback
  • Lang række justerbare parametre
  • Nem programmering med EM-236
  • Synkroniseret paralleldrift

Udvalgt variant

Electromen-EM-239-motor.jpg

DC motorstyring 12-24V 2x10A Parallelstyring

Art:

Udvalgt variant

Specifikationer

CanOpen Nej
Change direction of rotation (CW/CCW) Ja
Control type Hastighed, Retning, Torque, Softstart/stop
Current limit adjustable Ja
Currenttrip autoreveice Ja
Driftstemperatur -20°C...+60°C
Ethercat Nej
Forsyningsspænding 12 V DC, 24 V DC
Functions Currenttrip autoreversing, Speed settings, Impulse/continuous mode, Softstart/stop, Parallel driver two motors, Positioning, Speedregulator, Change direction of rotation (CW/CCW)
Impulse/continuous mode Ja
Indstillingsområde 1-25 A
Joystick analog input Nej
Leverandør Electromen
Montage DIN-skinne
Parallel driver four motors Nej
Parallel driver two motors Ja
Peak current 2 x 20A ( at 25% duty)
Position with potentiometer Nej
Positioning Ja
Potentiometer adjustable speed Nej
PWM frequency 2kHz
RS232 Nej
RS485/Modbus Nej
Softstart/stop Ja
Speed settings Ja
Speedregulator Ja
Stop at limit position Nej
Suitable engine DC
Vægt 110 g

Produktbeskrivelse

EM-239 er designet til synkroniseret paralleldrift af motorer eller lineære aktuatorer. Motorerne / aktuatorerne er udstyret med encodere, og EM-239 styrer hastigheden og synkronisering ved at overvåge pulser fra encodere. Styringen er nem at programmere med EM-236 programmeringsenhed.

Tekniske data

Styrespænding

12-35 V DC

Hvilestrøm

15 mA

Maks. strøm

2 x 10 A nom.

2 x 20 A ved 25 % drift

PWM-frekvens

2 kHz

Strømgrænse

1-20 A

Ramping

0-2 s

Regulering

0-1 V=off / 4-30 V=on

Impedance 10 kohm

Intern signalspænding

5 V, maks. 20 mA

Dimensioner

78x73x25 mm

Arbejdstemperatur

-20...60 ºC

Vægt

110 g

Best. nr.

EM-239

Styring

EM-236

Programmeringsenhed

EM-KP72-78

Kortholdere til DIN-skinnemontage

Manual

EM-239.pdf

Dimensioner

Electromen-EM239-243285-812.eps

Indkobling

Electromen-243258-812.eps

 

Tilbehør

Relaterede produkter

Smart-Line af Zimmerlin
Produktnyheder

Tankdæksler på rekordtid med Smart-Line

Nu kan du få præfabrikerede og konfigurerbare trykdæksler leveret på kun 2 uger – en hurtig og fleksibel løsning, der sparer dig både tid og besvær.

XV Ventiltermial
Produktnyheder

Modulær ventilterminal fra Aventics – XV-serien

Aventics XV-serie fra Emerson muliggør øget fleksibilitet og effektivitet i produktionssystemer. Den moderne ventilteknologi i denne serie forbedrer udnyttelsen af trykluft og optimerer ydeevnen i pneumatiske systemer. Med sit kompakte design sparer XV-serien plads i styreskabet, samtidig med at ventilerne har lang levetid og kræver minimal vedligeholdelse. Dette giver øget oppetid og gør serien til et fremragende valg for nutidens krævende produktionsmiljøer.

Omkostningseffektiv niveaumåling
Produktnyheder

Omkostningseffektiv og pålidelig niveaumåling med Rosemount 1208 niveau- og flowradar

Efterhånden som kravene til pålidelig niveau- og flowmåling stiger, bliver behovet for smartere og mere robust teknologi stadig vigtigere. Med Rosemount 1208 niveau- og flowradar præsenterer vi hos OEM Automatic en ny, berøringsfri niveauradar, der kombinerer høj præcision med nem installation – uanset om det er vand, havre eller kemikalier.

Tescom Trykregulatorer
Produktnyheder

TESCOM MULTI-PURPOSE TRYKREGULATORER

Vi tilbyder et bredt udvalg af Tescom trykregulatorer, der dækker alt fra laboratorieanalyser til industrielle gasinstallationer. Tescom er kendt for sin høje kvalitet, fleksibilitet og pålidelighed – uanset om du arbejder med brandfarlige gasser, kalibreringsudstyr eller trykpaneler.

Accredia logo
Produktnyheder

Senseca Italy Calibration Center opdaterer akkrediteringsnummer og logo

Fra og med 2025 har ACCREDIA introduceret et nyt logo og ændret logikken for tildeling af akkrediteringsnumre til kalibreringslaboratorier. Som følge heraf er Sensecas akkrediteringsnummer nu 00171, hvilket erstatter det tidligere LAT 124.

Senseca har fuldført denne opdatering inden den officielle deadline den 30. september 2025, og vi er glade for at kunne informere om, at alle nødvendige tilpasninger er implementeret.

Kabelgennemføring
Produktnyheder

ORGANISÉR DINE KABLER MED VORES KABELGENNEMFØRINGSSYSTEM FRA CONTA-CLIP 

Lær mere om, hvordan innovative kabelgennemføringssystemer kan imødekomme nutidens industrielle udfordringer ved at spare tid, forenkle installationen og tilbyde enestående fleksibilitet. Følg med, når vi dykker ned i, hvordan vores kabelgennemføringssystemer fra Conta-Clip påvirker industrielle installationer

Teknisk rådgivning

Paw Christensen

Kundeservice
Har du har brug for hjælp? Kontakt os:
Har du brug for hjælp? Klik her!
Logo

COOKIE-INDSTILLINGER FOR OEMKLITSO.DK

Cookies hjælper os med at forbedre din oplevelse med os. Så for at kunne analysere trafikken, håndtere loginoplysninger, tilbyde dig personlige oplysninger og for at grundlæggende funktionalitet kan fungere på webssitet, skal vi bruge nogle cookies.

NØDVENDIGE COOKIES

Disse cookies er nødvendige for, at webstedet fungerer og kan ikke slås fra i vores systemer. De bruges normalt kun som reaktion på handlinger, du har foretaget i forbindelse med en serviceanmodning, f.eks. Når du angiver personlige præferencer, logger ind eller udfylder en formular.

ANALYSE OG MÅLING

Disse cookies giver os mulighed for at tælle antallet af besøg og trafikkilder, så vi kan måle og forbedre vores websteds ydeevne. De hjælper os med at vide, hvilke sider der er mere eller mindre populære, og hvordan besøgende navigerer rundt på webstedet. De oplysninger, som disse cookies indsamler, er aggregerede og derfor helt anonyme. Hvis du ikke tillader disse cookies, ved vi ikke, hvornår du har besøgt vores websted.

MARKEDSFØRING

Disse cookies kan tilføjes af vores partnere. De kan bruge dem til at oprette en profil af dig baseret på dine interesser for at vise dig mere relevante oplysninger. De gemmer ingen personlige oplysninger - kun oplysninger om din browser og enhed. Hvis du ikke accepterer disse cookies, får du en mere generel og mindre tilpasset brugeroplevelse.